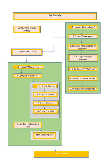
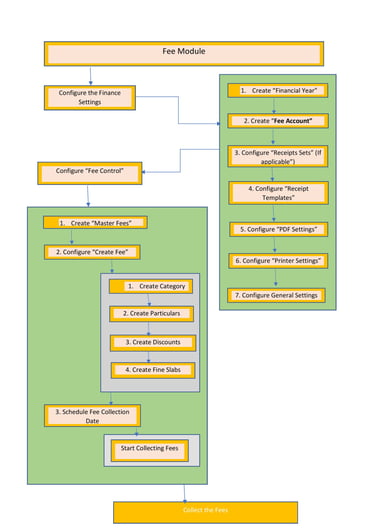
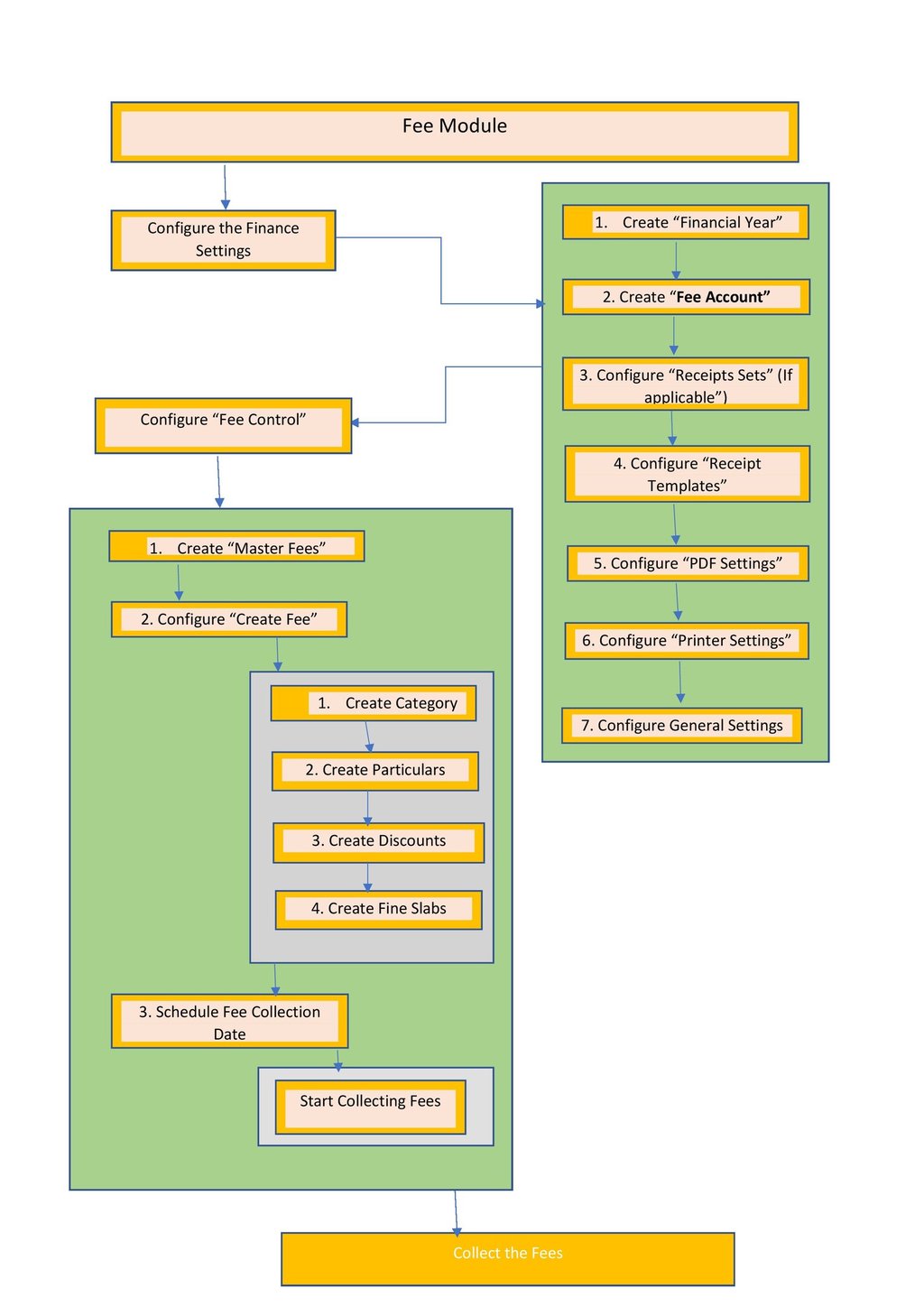
Fee Module - Work Flow