What are different types of exams in Sharakshara
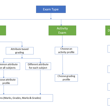
The different types of exams available in Fedena are - Subject exam, Activity exam and Derived exam.
Subject Exam - Exams created and scheduled for the course subjects. For such exams mark entry can be based on attributes or skillset or direct.
Activity Exam - Gradings for the co-scholastic skills that are being evaluated by the school.
Derived exam - Any exam that is being derived from two or more subject exams. Subject exams can be connected as sum, average, best of, specific weightage or the average of these subject exams.


Contact
Get in touch with our support team anytime.
Phone
info@sharakshara.com
+91 8073157220
© 2025. All rights reserved.